Indicadores de Género Consulta la composición por género aquí!
Cargos Activos Docentes
Facultad Ciencias Económicas y Sociales
Septiembre
Total 704
Cantidad de cargos por Categoría
Cantidad de cargos por Dedicación
Referencia
Se muestran en el gráfico la cantidad de cargos activos.
Una persona puede ser designada en más de un cargo
siendo el máximo permitido 50 horas semanales.
Por ejemplo, una persona puede ser designada hasta en
cinco cargos que tengan una dedicación simple o dos
cargos con dedicación parcial y uno simple, etc.
La dedicación exclusiva es de 40 horas semanales en no
menos de cinco días a la semana. La dedicación completa
es de 30 horas semanales en no menos de 4 días a la
semana. La dedicación parcial es de 20 horas semanales
en no menos de 3 días a la semana. La dedicación simple
es de 10 horas semanales (la dedicación simple en el
gráfico incluye cargos docentes adscriptos ya que tienen
una dedicación de 10 horas semanales).
Diciembre
Total 698
Cantidad de cargos por Categoría
Cantidad de cargos por Dedicación
Referencia
Se muestran en el gráfico la cantidad de cargos activos.
Una persona puede ser designada en más de un cargo
siendo el máximo permitido 50 horas semanales.
Por ejemplo, una persona puede ser designada hasta en
cinco cargos que tengan una dedicación simple o dos
cargos con dedicación parcial y uno simple, etc.
La dedicación exclusiva es de 40 horas semanales en no
menos de cinco días a la semana. La dedicación completa
es de 30 horas semanales en no menos de 4 días a la
semana. La dedicación parcial es de 20 horas semanales
en no menos de 3 días a la semana. La dedicación simple
es de 10 horas semanales (la dedicación simple en el
gráfico incluye cargos docentes adscriptos ya que tienen
una dedicación de 10 horas semanales).
Diciembre
Total 709
Cantidad de cargos por Categoría
Cantidad de cargos por Dedicación
Referencia
Se muestran en el gráfico la cantidad de cargos activos.
Una persona puede ser designada en más de un cargo
siendo el máximo permitido 50 horas semanales.
Por ejemplo, una persona puede ser designada hasta en
cinco cargos que tengan una dedicación simple o dos
cargos con dedicación parcial y uno simple, etc.
La dedicación exclusiva es de 40 horas semanales en no
menos de cinco días a la semana. La dedicación completa
es de 30 horas semanales en no menos de 4 días a la
semana. La dedicación parcial es de 20 horas semanales
en no menos de 3 días a la semana. La dedicación simple
es de 10 horas semanales (la dedicación simple en el
gráfico incluye cargos docentes adscriptos ya que tienen
una dedicación de 10 horas semanales).
Diciembre
Total 672
Cantidad de cargos por Categoría
Cantidad de cargos por Dedicación
Referencia
Se muestran en el gráfico la cantidad de cargos activos.
Una persona puede ser designada en más de un cargo
siendo el máximo permitido 50 horas semanales.
Por ejemplo, una persona puede ser designada hasta en
cinco cargos que tengan una dedicación simple o dos
cargos con dedicación parcial y uno simple, etc.
La dedicación exclusiva es de 40 horas semanales en no
menos de cinco días a la semana. La dedicación completa
es de 30 horas semanales en no menos de 4 días a la
semana. La dedicación parcial es de 20 horas semanales
en no menos de 3 días a la semana. La dedicación simple
es de 10 horas semanales (la dedicación simple en el
gráfico incluye cargos docentes adscriptos ya que tienen
una dedicación de 10 horas semanales).
Cargos Activos Docentes
Facultad Arquitectura, Urbanismo y Diseño
Septiembre
Total 888
Cantidad de cargos por Categoría
Cantidad de cargos por Dedicación
Referencia
Se muestran en el gráfico la cantidad de cargos activos.
Una persona puede ser designada en más de un cargo
siendo el máximo permitido 50 horas semanales.
Por ejemplo, una persona puede ser designada hasta en
cinco cargos que tengan una dedicación simple o dos
cargos con dedicación parcial y uno simple, etc.
La dedicación exclusiva es de 40 horas semanales en no
menos de cinco días a la semana. La dedicación completa
es de 30 horas semanales en no menos de 4 días a la
semana. La dedicación parcial es de 20 horas semanales
en no menos de 3 días a la semana. La dedicación simple
es de 10 horas semanales (la dedicación simple en el
gráfico incluye cargos docentes adscriptos ya que tienen
una dedicación de 10 horas semanales).
Diciembre
Total 851
Cantidad de cargos por Categoría
Cantidad de cargos por Dedicación
Referencia
Se muestran en el gráfico la cantidad de cargos activos.
Una persona puede ser designada en más de un cargo
siendo el máximo permitido 50 horas semanales.
Por ejemplo, una persona puede ser designada hasta en
cinco cargos que tengan una dedicación simple o dos
cargos con dedicación parcial y uno simple, etc.
La dedicación exclusiva es de 40 horas semanales en no
menos de cinco días a la semana. La dedicación completa
es de 30 horas semanales en no menos de 4 días a la
semana. La dedicación parcial es de 20 horas semanales
en no menos de 3 días a la semana. La dedicación simple
es de 10 horas semanales (la dedicación simple en el
gráfico incluye cargos docentes adscriptos ya que tienen
una dedicación de 10 horas semanales).
Diciembre
Total 886
Cantidad de cargos por Categoría
Cantidad de cargos por Dedicación
Referencia
Se muestran en el gráfico la cantidad de cargos activos.
Una persona puede ser designada en más de un cargo
siendo el máximo permitido 50 horas semanales.
Por ejemplo, una persona puede ser designada hasta en
cinco cargos que tengan una dedicación simple o dos
cargos con dedicación parcial y uno simple, etc.
La dedicación exclusiva es de 40 horas semanales en no
menos de cinco días a la semana. La dedicación completa
es de 30 horas semanales en no menos de 4 días a la
semana. La dedicación parcial es de 20 horas semanales
en no menos de 3 días a la semana. La dedicación simple
es de 10 horas semanales (la dedicación simple en el
gráfico incluye cargos docentes adscriptos ya que tienen
una dedicación de 10 horas semanales).
Diciembre
Total 973
Cantidad de cargos por Categoría
Cantidad de cargos por Dedicación
Referencia
Se muestran en el gráfico la cantidad de cargos activos.
Una persona puede ser designada en más de un cargo
siendo el máximo permitido 50 horas semanales.
Por ejemplo, una persona puede ser designada hasta en
cinco cargos que tengan una dedicación simple o dos
cargos con dedicación parcial y uno simple, etc.
La dedicación exclusiva es de 40 horas semanales en no
menos de cinco días a la semana. La dedicación completa
es de 30 horas semanales en no menos de 4 días a la
semana. La dedicación parcial es de 20 horas semanales
en no menos de 3 días a la semana. La dedicación simple
es de 10 horas semanales (la dedicación simple en el
gráfico incluye cargos docentes adscriptos ya que tienen
una dedicación de 10 horas semanales).
Cargos Activos Docentes
Facultad Ciencias Exactas y Naturales
Septiembre
Total 549
Cantidad de cargos por Categoría
Cantidad de cargos por Dedicación
Referencia
Se muestran en el gráfico la cantidad de cargos activos.
Una persona puede ser designada en más de un cargo
siendo el máximo permitido 50 horas semanales.
Por ejemplo, una persona puede ser designada hasta en
cinco cargos que tengan una dedicación simple o dos
cargos con dedicación parcial y uno simple, etc.
La dedicación exclusiva es de 40 horas semanales en no
menos de cinco días a la semana. La dedicación completa
es de 30 horas semanales en no menos de 4 días a la
semana. La dedicación parcial es de 20 horas semanales
en no menos de 3 días a la semana. La dedicación simple
es de 10 horas semanales (la dedicación simple en el
gráfico incluye cargos docentes adscriptos ya que tienen
una dedicación de 10 horas semanales).
Diciembre
Total 666
Cantidad de cargos por Categoría
Cantidad de cargos por Dedicación
Referencia
Se muestran en el gráfico la cantidad de cargos activos.
Una persona puede ser designada en más de un cargo
siendo el máximo permitido 50 horas semanales.
Por ejemplo, una persona puede ser designada hasta en
cinco cargos que tengan una dedicación simple o dos
cargos con dedicación parcial y uno simple, etc.
La dedicación exclusiva es de 40 horas semanales en no
menos de cinco días a la semana. La dedicación completa
es de 30 horas semanales en no menos de 4 días a la
semana. La dedicación parcial es de 20 horas semanales
en no menos de 3 días a la semana. La dedicación simple
es de 10 horas semanales (la dedicación simple en el
gráfico incluye cargos docentes adscriptos ya que tienen
una dedicación de 10 horas semanales).
Diciembre
Total 657
Cantidad de cargos por Categoría
Cantidad de cargos por Dedicación
Referencia
Se muestran en el gráfico la cantidad de cargos activos.
Una persona puede ser designada en más de un cargo
siendo el máximo permitido 50 horas semanales.
Por ejemplo, una persona puede ser designada hasta en
cinco cargos que tengan una dedicación simple o dos
cargos con dedicación parcial y uno simple, etc.
La dedicación exclusiva es de 40 horas semanales en no
menos de cinco días a la semana. La dedicación completa
es de 30 horas semanales en no menos de 4 días a la
semana. La dedicación parcial es de 20 horas semanales
en no menos de 3 días a la semana. La dedicación simple
es de 10 horas semanales (la dedicación simple en el
gráfico incluye cargos docentes adscriptos ya que tienen
una dedicación de 10 horas semanales).
Diciembre
Total 723
Cantidad de cargos por Categoría
Cantidad de cargos por Dedicación
Referencia
Se muestran en el gráfico la cantidad de cargos activos.
Una persona puede ser designada en más de un cargo
siendo el máximo permitido 50 horas semanales.
Por ejemplo, una persona puede ser designada hasta en
cinco cargos que tengan una dedicación simple o dos
cargos con dedicación parcial y uno simple, etc.
La dedicación exclusiva es de 40 horas semanales en no
menos de cinco días a la semana. La dedicación completa
es de 30 horas semanales en no menos de 4 días a la
semana. La dedicación parcial es de 20 horas semanales
en no menos de 3 días a la semana. La dedicación simple
es de 10 horas semanales (la dedicación simple en el
gráfico incluye cargos docentes adscriptos ya que tienen
una dedicación de 10 horas semanales).
Cargos Activos Docentes
Facultad Psicología
Septiembre
Total 860
Cantidad de cargos por Categoría
Cantidad de cargos por Dedicación
Referencia
Se muestran en el gráfico la cantidad de cargos activos.
Una persona puede ser designada en más de un cargo
siendo el máximo permitido 50 horas semanales.
Por ejemplo, una persona puede ser designada hasta en
cinco cargos que tengan una dedicación simple o dos
cargos con dedicación parcial y uno simple, etc.
La dedicación exclusiva es de 40 horas semanales en no
menos de cinco días a la semana. La dedicación completa
es de 30 horas semanales en no menos de 4 días a la
semana. La dedicación parcial es de 20 horas semanales
en no menos de 3 días a la semana. La dedicación simple
es de 10 horas semanales (la dedicación simple en el
gráfico incluye cargos docentes adscriptos ya que tienen
una dedicación de 10 horas semanales).
Diciembre
Total 895
Cantidad de cargos por Categoría
Cantidad de cargos por Dedicación
Referencia
Se muestran en el gráfico la cantidad de cargos activos.
Una persona puede ser designada en más de un cargo
siendo el máximo permitido 50 horas semanales.
Por ejemplo, una persona puede ser designada hasta en
cinco cargos que tengan una dedicación simple o dos
cargos con dedicación parcial y uno simple, etc.
La dedicación exclusiva es de 40 horas semanales en no
menos de cinco días a la semana. La dedicación completa
es de 30 horas semanales en no menos de 4 días a la
semana. La dedicación parcial es de 20 horas semanales
en no menos de 3 días a la semana. La dedicación simple
es de 10 horas semanales (la dedicación simple en el
gráfico incluye cargos docentes adscriptos ya que tienen
una dedicación de 10 horas semanales).
Diciembre
Total 791
Cantidad de cargos por Categoría
Cantidad de cargos por Dedicación
Referencia
Se muestran en el gráfico la cantidad de cargos activos.
Una persona puede ser designada en más de un cargo
siendo el máximo permitido 50 horas semanales.
Por ejemplo, una persona puede ser designada hasta en
cinco cargos que tengan una dedicación simple o dos
cargos con dedicación parcial y uno simple, etc.
La dedicación exclusiva es de 40 horas semanales en no
menos de cinco días a la semana. La dedicación completa
es de 30 horas semanales en no menos de 4 días a la
semana. La dedicación parcial es de 20 horas semanales
en no menos de 3 días a la semana. La dedicación simple
es de 10 horas semanales (la dedicación simple en el
gráfico incluye cargos docentes adscriptos ya que tienen
una dedicación de 10 horas semanales).
Diciembre
Total 730
Cantidad de cargos por Categoría
Cantidad de cargos por Dedicación
Referencia
Se muestran en el gráfico la cantidad de cargos activos.
Una persona puede ser designada en más de un cargo
siendo el máximo permitido 50 horas semanales.
Por ejemplo, una persona puede ser designada hasta en
cinco cargos que tengan una dedicación simple o dos
cargos con dedicación parcial y uno simple, etc.
La dedicación exclusiva es de 40 horas semanales en no
menos de cinco días a la semana. La dedicación completa
es de 30 horas semanales en no menos de 4 días a la
semana. La dedicación parcial es de 20 horas semanales
en no menos de 3 días a la semana. La dedicación simple
es de 10 horas semanales (la dedicación simple en el
gráfico incluye cargos docentes adscriptos ya que tienen
una dedicación de 10 horas semanales).
Cargos Activos Docentes
Facultad Derecho
Septiembre
Total 446
Cantidad de cargos por Categoría
Cantidad de cargos por Dedicación
Referencia
Se muestran en el gráfico la cantidad de cargos activos.
Una persona puede ser designada en más de un cargo
siendo el máximo permitido 50 horas semanales.
Por ejemplo, una persona puede ser designada hasta en
cinco cargos que tengan una dedicación simple o dos
cargos con dedicación parcial y uno simple, etc.
La dedicación exclusiva es de 40 horas semanales en no
menos de cinco días a la semana. La dedicación completa
es de 30 horas semanales en no menos de 4 días a la
semana. La dedicación parcial es de 20 horas semanales
en no menos de 3 días a la semana. La dedicación simple
es de 10 horas semanales (la dedicación simple en el
gráfico incluye cargos docentes adscriptos ya que tienen
una dedicación de 10 horas semanales).
Diciembre
Total 429
Cantidad de cargos por Categoría
Cantidad de cargos por Dedicación
Referencia
Se muestran en el gráfico la cantidad de cargos activos.
Una persona puede ser designada en más de un cargo
siendo el máximo permitido 50 horas semanales.
Por ejemplo, una persona puede ser designada hasta en
cinco cargos que tengan una dedicación simple o dos
cargos con dedicación parcial y uno simple, etc.
La dedicación exclusiva es de 40 horas semanales en no
menos de cinco días a la semana. La dedicación completa
es de 30 horas semanales en no menos de 4 días a la
semana. La dedicación parcial es de 20 horas semanales
en no menos de 3 días a la semana. La dedicación simple
es de 10 horas semanales (la dedicación simple en el
gráfico incluye cargos docentes adscriptos ya que tienen
una dedicación de 10 horas semanales).
Diciembre
Total 430
Cantidad de cargos por Categoría
Cantidad de cargos por Dedicación
Referencia
Se muestran en el gráfico la cantidad de cargos activos.
Una persona puede ser designada en más de un cargo
siendo el máximo permitido 50 horas semanales.
Por ejemplo, una persona puede ser designada hasta en
cinco cargos que tengan una dedicación simple o dos
cargos con dedicación parcial y uno simple, etc.
La dedicación exclusiva es de 40 horas semanales en no
menos de cinco días a la semana. La dedicación completa
es de 30 horas semanales en no menos de 4 días a la
semana. La dedicación parcial es de 20 horas semanales
en no menos de 3 días a la semana. La dedicación simple
es de 10 horas semanales (la dedicación simple en el
gráfico incluye cargos docentes adscriptos ya que tienen
una dedicación de 10 horas semanales).
Diciembre
Total 398
Cantidad de cargos por Categoría
Cantidad de cargos por Dedicación
Referencia
Se muestran en el gráfico la cantidad de cargos activos.
Una persona puede ser designada en más de un cargo
siendo el máximo permitido 50 horas semanales.
Por ejemplo, una persona puede ser designada hasta en
cinco cargos que tengan una dedicación simple o dos
cargos con dedicación parcial y uno simple, etc.
La dedicación exclusiva es de 40 horas semanales en no
menos de cinco días a la semana. La dedicación completa
es de 30 horas semanales en no menos de 4 días a la
semana. La dedicación parcial es de 20 horas semanales
en no menos de 3 días a la semana. La dedicación simple
es de 10 horas semanales (la dedicación simple en el
gráfico incluye cargos docentes adscriptos ya que tienen
una dedicación de 10 horas semanales).
Cargos Activos Docentes
Facultad Ciencias de la Salud y Trabajo Social
Septiembre
Total 546
Cantidad de cargos por Categoría
Cantidad de cargos por Dedicación
Referencia
Se muestran en el gráfico la cantidad de cargos activos.
Una persona puede ser designada en más de un cargo
siendo el máximo permitido 50 horas semanales.
Por ejemplo, una persona puede ser designada hasta en
cinco cargos que tengan una dedicación simple o dos
cargos con dedicación parcial y uno simple, etc.
La dedicación exclusiva es de 40 horas semanales en no
menos de cinco días a la semana. La dedicación completa
es de 30 horas semanales en no menos de 4 días a la
semana. La dedicación parcial es de 20 horas semanales
en no menos de 3 días a la semana. La dedicación simple
es de 10 horas semanales (la dedicación simple en el
gráfico incluye cargos docentes adscriptos ya que tienen
una dedicación de 10 horas semanales).
Diciembre
Total 535
Cantidad de cargos por Categoría
Cantidad de cargos por Dedicación
Referencia
Se muestran en el gráfico la cantidad de cargos activos.
Una persona puede ser designada en más de un cargo
siendo el máximo permitido 50 horas semanales.
Por ejemplo, una persona puede ser designada hasta en
cinco cargos que tengan una dedicación simple o dos
cargos con dedicación parcial y uno simple, etc.
La dedicación exclusiva es de 40 horas semanales en no
menos de cinco días a la semana. La dedicación completa
es de 30 horas semanales en no menos de 4 días a la
semana. La dedicación parcial es de 20 horas semanales
en no menos de 3 días a la semana. La dedicación simple
es de 10 horas semanales (la dedicación simple en el
gráfico incluye cargos docentes adscriptos ya que tienen
una dedicación de 10 horas semanales).
Diciembre
Total 517
Cantidad de cargos por Categoría
Cantidad de cargos por Dedicación
Referencia
Se muestran en el gráfico la cantidad de cargos activos.
Una persona puede ser designada en más de un cargo
siendo el máximo permitido 50 horas semanales.
Por ejemplo, una persona puede ser designada hasta en
cinco cargos que tengan una dedicación simple o dos
cargos con dedicación parcial y uno simple, etc.
La dedicación exclusiva es de 40 horas semanales en no
menos de cinco días a la semana. La dedicación completa
es de 30 horas semanales en no menos de 4 días a la
semana. La dedicación parcial es de 20 horas semanales
en no menos de 3 días a la semana. La dedicación simple
es de 10 horas semanales (la dedicación simple en el
gráfico incluye cargos docentes adscriptos ya que tienen
una dedicación de 10 horas semanales).
Diciembre
Total 555
Cantidad de cargos por Categoría
Cantidad de cargos por Dedicación
Referencia
Se muestran en el gráfico la cantidad de cargos activos.
Una persona puede ser designada en más de un cargo
siendo el máximo permitido 50 horas semanales.
Por ejemplo, una persona puede ser designada hasta en
cinco cargos que tengan una dedicación simple o dos
cargos con dedicación parcial y uno simple, etc.
La dedicación exclusiva es de 40 horas semanales en no
menos de cinco días a la semana. La dedicación completa
es de 30 horas semanales en no menos de 4 días a la
semana. La dedicación parcial es de 20 horas semanales
en no menos de 3 días a la semana. La dedicación simple
es de 10 horas semanales (la dedicación simple en el
gráfico incluye cargos docentes adscriptos ya que tienen
una dedicación de 10 horas semanales).
Referencia
Se muestran en el gráfico la cantidad de cargos activos.
Una persona puede ser designada en más de un cargo
siendo el máximo permitido 50 horas semanales.
Por ejemplo, una persona puede ser designada hasta en
cinco cargos que tengan una dedicación simple o dos
cargos con dedicación parcial y uno simple, etc.
La dedicación exclusiva es de 40 horas semanales en no
menos de cinco días a la semana. La dedicación completa
es de 30 horas semanales en no menos de 4 días a la
semana. La dedicación parcial es de 20 horas semanales
en no menos de 3 días a la semana. La dedicación simple
es de 10 horas semanales (la dedicación simple en el
gráfico incluye cargos docentes adscriptos ya que tienen
una dedicación de 10 horas semanales).
Diciembre
Total 309
Cantidad de cargos por Categoría
Cantidad de cargos por Dedicación
Referencia
Se muestran en el gráfico la cantidad de cargos activos.
Una persona puede ser designada en más de un cargo
siendo el máximo permitido 50 horas semanales.
Por ejemplo, una persona puede ser designada hasta en
cinco cargos que tengan una dedicación simple o dos
cargos con dedicación parcial y uno simple, etc.
La dedicación exclusiva es de 40 horas semanales en no
menos de cinco días a la semana. La dedicación completa
es de 30 horas semanales en no menos de 4 días a la
semana. La dedicación parcial es de 20 horas semanales
en no menos de 3 días a la semana. La dedicación simple
es de 10 horas semanales (la dedicación simple en el
gráfico incluye cargos docentes adscriptos ya que tienen
una dedicación de 10 horas semanales).
Diciembre
Total 288
Cantidad de cargos por Categoría
Cantidad de cargos por Dedicación
Referencia
Se muestran en el gráfico la cantidad de cargos activos.
Una persona puede ser designada en más de un cargo
siendo el máximo permitido 50 horas semanales.
Por ejemplo, una persona puede ser designada hasta en
cinco cargos que tengan una dedicación simple o dos
cargos con dedicación parcial y uno simple, etc.
La dedicación exclusiva es de 40 horas semanales en no
menos de cinco días a la semana. La dedicación completa
es de 30 horas semanales en no menos de 4 días a la
semana. La dedicación parcial es de 20 horas semanales
en no menos de 3 días a la semana. La dedicación simple
es de 10 horas semanales (la dedicación simple en el
gráfico incluye cargos docentes adscriptos ya que tienen
una dedicación de 10 horas semanales).
Diciembre
Total 312
Cantidad de cargos por Categoría
Cantidad de cargos por Dedicación
Referencia
Se muestran en el gráfico la cantidad de cargos activos.
Una persona puede ser designada en más de un cargo
siendo el máximo permitido 50 horas semanales.
Por ejemplo, una persona puede ser designada hasta en
cinco cargos que tengan una dedicación simple o dos
cargos con dedicación parcial y uno simple, etc.
La dedicación exclusiva es de 40 horas semanales en no
menos de cinco días a la semana. La dedicación completa
es de 30 horas semanales en no menos de 4 días a la
semana. La dedicación parcial es de 20 horas semanales
en no menos de 3 días a la semana. La dedicación simple
es de 10 horas semanales (la dedicación simple en el
gráfico incluye cargos docentes adscriptos ya que tienen
una dedicación de 10 horas semanales).
Cargos Activos Docentes
Facultad Ingeniería
Septiembre
Total 794
Cantidad de cargos por Categoría
Cantidad de cargos por Dedicación
Referencia
Se muestran en el gráfico la cantidad de cargos activos.
Una persona puede ser designada en más de un cargo
siendo el máximo permitido 50 horas semanales.
Por ejemplo, una persona puede ser designada hasta en
cinco cargos que tengan una dedicación simple o dos
cargos con dedicación parcial y uno simple, etc.
La dedicación exclusiva es de 40 horas semanales en no
menos de cinco días a la semana. La dedicación completa
es de 30 horas semanales en no menos de 4 días a la
semana. La dedicación parcial es de 20 horas semanales
en no menos de 3 días a la semana. La dedicación simple
es de 10 horas semanales (la dedicación simple en el
gráfico incluye cargos docentes adscriptos ya que tienen
una dedicación de 10 horas semanales).
Diciembre
Total 827
Cantidad de cargos por Categoría
Cantidad de cargos por Dedicación
Referencia
Se muestran en el gráfico la cantidad de cargos activos.
Una persona puede ser designada en más de un cargo
siendo el máximo permitido 50 horas semanales.
Por ejemplo, una persona puede ser designada hasta en
cinco cargos que tengan una dedicación simple o dos
cargos con dedicación parcial y uno simple, etc.
La dedicación exclusiva es de 40 horas semanales en no
menos de cinco días a la semana. La dedicación completa
es de 30 horas semanales en no menos de 4 días a la
semana. La dedicación parcial es de 20 horas semanales
en no menos de 3 días a la semana. La dedicación simple
es de 10 horas semanales (la dedicación simple en el
gráfico incluye cargos docentes adscriptos ya que tienen
una dedicación de 10 horas semanales).
Diciembre
Total 780
Cantidad de cargos por Categoría
Cantidad de cargos por Dedicación
Referencia
Se muestran en el gráfico la cantidad de cargos activos.
Una persona puede ser designada en más de un cargo
siendo el máximo permitido 50 horas semanales.
Por ejemplo, una persona puede ser designada hasta en
cinco cargos que tengan una dedicación simple o dos
cargos con dedicación parcial y uno simple, etc.
La dedicación exclusiva es de 40 horas semanales en no
menos de cinco días a la semana. La dedicación completa
es de 30 horas semanales en no menos de 4 días a la
semana. La dedicación parcial es de 20 horas semanales
en no menos de 3 días a la semana. La dedicación simple
es de 10 horas semanales (la dedicación simple en el
gráfico incluye cargos docentes adscriptos ya que tienen
una dedicación de 10 horas semanales).
Diciembre
Total 751
Cantidad de cargos por Categoría
Cantidad de cargos por Dedicación
Referencia
Se muestran en el gráfico la cantidad de cargos activos.
Una persona puede ser designada en más de un cargo
siendo el máximo permitido 50 horas semanales.
Por ejemplo, una persona puede ser designada hasta en
cinco cargos que tengan una dedicación simple o dos
cargos con dedicación parcial y uno simple, etc.
La dedicación exclusiva es de 40 horas semanales en no
menos de cinco días a la semana. La dedicación completa
es de 30 horas semanales en no menos de 4 días a la
semana. La dedicación parcial es de 20 horas semanales
en no menos de 3 días a la semana. La dedicación simple
es de 10 horas semanales (la dedicación simple en el
gráfico incluye cargos docentes adscriptos ya que tienen
una dedicación de 10 horas semanales).
Cargos Activos Docentes
Facultad Humanidades
Septiembre
Total 694
Cantidad de cargos por Categoría
Cantidad de cargos por Dedicación
Referencia
Se muestran en el gráfico la cantidad de cargos activos.
Una persona puede ser designada en más de un cargo
siendo el máximo permitido 50 horas semanales.
Por ejemplo, una persona puede ser designada hasta en
cinco cargos que tengan una dedicación simple o dos
cargos con dedicación parcial y uno simple, etc.
La dedicación exclusiva es de 40 horas semanales en no
menos de cinco días a la semana. La dedicación completa
es de 30 horas semanales en no menos de 4 días a la
semana. La dedicación parcial es de 20 horas semanales
en no menos de 3 días a la semana. La dedicación simple
es de 10 horas semanales (la dedicación simple en el
gráfico incluye cargos docentes adscriptos ya que tienen
una dedicación de 10 horas semanales).
Diciembre
Total 712
Cantidad de cargos por Categoría
Cantidad de cargos por Dedicación
Referencia
Se muestran en el gráfico la cantidad de cargos activos.
Una persona puede ser designada en más de un cargo
siendo el máximo permitido 50 horas semanales.
Por ejemplo, una persona puede ser designada hasta en
cinco cargos que tengan una dedicación simple o dos
cargos con dedicación parcial y uno simple, etc.
La dedicación exclusiva es de 40 horas semanales en no
menos de cinco días a la semana. La dedicación completa
es de 30 horas semanales en no menos de 4 días a la
semana. La dedicación parcial es de 20 horas semanales
en no menos de 3 días a la semana. La dedicación simple
es de 10 horas semanales (la dedicación simple en el
gráfico incluye cargos docentes adscriptos ya que tienen
una dedicación de 10 horas semanales).
Diciembre
Total 688
Cantidad de cargos por Categoría
Cantidad de cargos por Dedicación
Referencia
Se muestran en el gráfico la cantidad de cargos activos.
Una persona puede ser designada en más de un cargo
siendo el máximo permitido 50 horas semanales.
Por ejemplo, una persona puede ser designada hasta en
cinco cargos que tengan una dedicación simple o dos
cargos con dedicación parcial y uno simple, etc.
La dedicación exclusiva es de 40 horas semanales en no
menos de cinco días a la semana. La dedicación completa
es de 30 horas semanales en no menos de 4 días a la
semana. La dedicación parcial es de 20 horas semanales
en no menos de 3 días a la semana. La dedicación simple
es de 10 horas semanales (la dedicación simple en el
gráfico incluye cargos docentes adscriptos ya que tienen
una dedicación de 10 horas semanales).
Diciembre
Total 681
Cantidad de cargos por Categoría
Cantidad de cargos por Dedicación
Referencia
Se muestran en el gráfico la cantidad de cargos activos.
Una persona puede ser designada en más de un cargo
siendo el máximo permitido 50 horas semanales.
Por ejemplo, una persona puede ser designada hasta en
cinco cargos que tengan una dedicación simple o dos
cargos con dedicación parcial y uno simple, etc.
La dedicación exclusiva es de 40 horas semanales en no
menos de cinco días a la semana. La dedicación completa
es de 30 horas semanales en no menos de 4 días a la
semana. La dedicación parcial es de 20 horas semanales
en no menos de 3 días a la semana. La dedicación simple
es de 10 horas semanales (la dedicación simple en el
gráfico incluye cargos docentes adscriptos ya que tienen
una dedicación de 10 horas semanales).
Cargos Activos Docentes
Escuela Superior Medicina
Septiembre
Total 497
Cantidad de cargos por Categoría
Cantidad de cargos por Dedicación
Referencia
Se muestran en el gráfico la cantidad de cargos activos.
Una persona puede ser designada en más de un cargo
siendo el máximo permitido 50 horas semanales.
Por ejemplo, una persona puede ser designada hasta en
cinco cargos que tengan una dedicación simple o dos
cargos con dedicación parcial y uno simple, etc.
La dedicación exclusiva es de 40 horas semanales en no
menos de cinco días a la semana. La dedicación completa
es de 30 horas semanales en no menos de 4 días a la
semana. La dedicación parcial es de 20 horas semanales
en no menos de 3 días a la semana. La dedicación simple
es de 10 horas semanales (la dedicación simple en el
gráfico incluye cargos docentes adscriptos ya que tienen
una dedicación de 10 horas semanales).
Diciembre
Total 574
Cantidad de cargos por Categoría
Cantidad de cargos por Dedicación
Referencia
Se muestran en el gráfico la cantidad de cargos activos.
Una persona puede ser designada en más de un cargo
siendo el máximo permitido 50 horas semanales.
Por ejemplo, una persona puede ser designada hasta en
cinco cargos que tengan una dedicación simple o dos
cargos con dedicación parcial y uno simple, etc.
La dedicación exclusiva es de 40 horas semanales en no
menos de cinco días a la semana. La dedicación completa
es de 30 horas semanales en no menos de 4 días a la
semana. La dedicación parcial es de 20 horas semanales
en no menos de 3 días a la semana. La dedicación simple
es de 10 horas semanales (la dedicación simple en el
gráfico incluye cargos docentes adscriptos ya que tienen
una dedicación de 10 horas semanales).
Diciembre
Total 562
Cantidad de cargos por Categoría
Cantidad de cargos por Dedicación
Referencia
Se muestran en el gráfico la cantidad de cargos activos.
Una persona puede ser designada en más de un cargo
siendo el máximo permitido 50 horas semanales.
Por ejemplo, una persona puede ser designada hasta en
cinco cargos que tengan una dedicación simple o dos
cargos con dedicación parcial y uno simple, etc.
La dedicación exclusiva es de 40 horas semanales en no
menos de cinco días a la semana. La dedicación completa
es de 30 horas semanales en no menos de 4 días a la
semana. La dedicación parcial es de 20 horas semanales
en no menos de 3 días a la semana. La dedicación simple
es de 10 horas semanales (la dedicación simple en el
gráfico incluye cargos docentes adscriptos ya que tienen
una dedicación de 10 horas semanales).
Diciembre
Total 586
Cantidad de cargos por Categoría
Cantidad de cargos por Dedicación
Referencia
Se muestran en el gráfico la cantidad de cargos activos.
Una persona puede ser designada en más de un cargo
siendo el máximo permitido 50 horas semanales.
Por ejemplo, una persona puede ser designada hasta en
cinco cargos que tengan una dedicación simple o dos
cargos con dedicación parcial y uno simple, etc.
La dedicación exclusiva es de 40 horas semanales en no
menos de cinco días a la semana. La dedicación completa
es de 30 horas semanales en no menos de 4 días a la
semana. La dedicación parcial es de 20 horas semanales
en no menos de 3 días a la semana. La dedicación simple
es de 10 horas semanales (la dedicación simple en el
gráfico incluye cargos docentes adscriptos ya que tienen
una dedicación de 10 horas semanales).
Cargos Activos Docentes
Colegio Nacional Arturo Illia
Septiembre
Total 498
Cantidad de cargos por Categoría
Cantidad de cargos por Dedicación
Referencia
Se muestran en el gráfico la cantidad de cargos activos.
Una persona puede ser designada en más de un cargo
siendo el máximo permitido 50 horas semanales.
Por ejemplo, una persona puede ser designada hasta en
cinco cargos que tengan una dedicación simple o dos
cargos con dedicación parcial y uno simple, etc.
La dedicación exclusiva es de 40 horas semanales en no
menos de cinco días a la semana. La dedicación completa
es de 30 horas semanales en no menos de 4 días a la
semana. La dedicación parcial es de 20 horas semanales
en no menos de 3 días a la semana. La dedicación simple
es de 10 horas semanales (la dedicación simple en el
gráfico incluye cargos docentes adscriptos ya que tienen
una dedicación de 10 horas semanales).
Diciembre
Total 474
Cantidad de cargos por Categoría
Cantidad de cargos por Dedicación
Referencia
Se muestran en el gráfico la cantidad de cargos activos.
Una persona puede ser designada en más de un cargo
siendo el máximo permitido 50 horas semanales.
Por ejemplo, una persona puede ser designada hasta en
cinco cargos que tengan una dedicación simple o dos
cargos con dedicación parcial y uno simple, etc.
La dedicación exclusiva es de 40 horas semanales en no
menos de cinco días a la semana. La dedicación completa
es de 30 horas semanales en no menos de 4 días a la
semana. La dedicación parcial es de 20 horas semanales
en no menos de 3 días a la semana. La dedicación simple
es de 10 horas semanales (la dedicación simple en el
gráfico incluye cargos docentes adscriptos ya que tienen
una dedicación de 10 horas semanales).
Diciembre
Total 441
Cantidad de cargos por Categoría
Cantidad de cargos por Dedicación
Referencia
Se muestran en el gráfico la cantidad de cargos activos.
Una persona puede ser designada en más de un cargo
siendo el máximo permitido 50 horas semanales.
Por ejemplo, una persona puede ser designada hasta en
cinco cargos que tengan una dedicación simple o dos
cargos con dedicación parcial y uno simple, etc.
La dedicación exclusiva es de 40 horas semanales en no
menos de cinco días a la semana. La dedicación completa
es de 30 horas semanales en no menos de 4 días a la
semana. La dedicación parcial es de 20 horas semanales
en no menos de 3 días a la semana. La dedicación simple
es de 10 horas semanales (la dedicación simple en el
gráfico incluye cargos docentes adscriptos ya que tienen
una dedicación de 10 horas semanales).
Diciembre
Total 406
Cantidad de cargos por Categoría
Cantidad de cargos por Dedicación
Referencia
Se muestran en el gráfico la cantidad de cargos activos.
Una persona puede ser designada en más de un cargo
siendo el máximo permitido 50 horas semanales.
Por ejemplo, una persona puede ser designada hasta en
cinco cargos que tengan una dedicación simple o dos
cargos con dedicación parcial y uno simple, etc.
La dedicación exclusiva es de 40 horas semanales en no
menos de cinco días a la semana. La dedicación completa
es de 30 horas semanales en no menos de 4 días a la
semana. La dedicación parcial es de 20 horas semanales
en no menos de 3 días a la semana. La dedicación simple
es de 10 horas semanales (la dedicación simple en el
gráfico incluye cargos docentes adscriptos ya que tienen
una dedicación de 10 horas semanales).
Referencia
Se muestran en el gráfico la cantidad de cargos activos.
Una persona puede ser designada en más de un cargo
siendo el máximo permitido 50 horas semanales.
Por ejemplo, una persona puede ser designada hasta en
cinco cargos que tengan una dedicación simple o dos
cargos con dedicación parcial y uno simple, etc.
La dedicación exclusiva es de 40 horas semanales en no
menos de cinco días a la semana. La dedicación completa
es de 30 horas semanales en no menos de 4 días a la
semana. La dedicación parcial es de 20 horas semanales
en no menos de 3 días a la semana. La dedicación simple
es de 10 horas semanales (la dedicación simple en el
gráfico incluye cargos docentes adscriptos ya que tienen
una dedicación de 10 horas semanales).
Diciembre
Total 38
Cantidad de cargos por Categoría
Cantidad de cargos por Dedicación
Referencia
Se muestran en el gráfico la cantidad de cargos activos.
Una persona puede ser designada en más de un cargo
siendo el máximo permitido 50 horas semanales.
Por ejemplo, una persona puede ser designada hasta en
cinco cargos que tengan una dedicación simple o dos
cargos con dedicación parcial y uno simple, etc.
La dedicación exclusiva es de 40 horas semanales en no
menos de cinco días a la semana. La dedicación completa
es de 30 horas semanales en no menos de 4 días a la
semana. La dedicación parcial es de 20 horas semanales
en no menos de 3 días a la semana. La dedicación simple
es de 10 horas semanales (la dedicación simple en el
gráfico incluye cargos docentes adscriptos ya que tienen
una dedicación de 10 horas semanales).
Diciembre
Total 41
Cantidad de cargos por Categoría
Cantidad de cargos por Dedicación
Referencia
Se muestran en el gráfico la cantidad de cargos activos.
Una persona puede ser designada en más de un cargo
siendo el máximo permitido 50 horas semanales.
Por ejemplo, una persona puede ser designada hasta en
cinco cargos que tengan una dedicación simple o dos
cargos con dedicación parcial y uno simple, etc.
La dedicación exclusiva es de 40 horas semanales en no
menos de cinco días a la semana. La dedicación completa
es de 30 horas semanales en no menos de 4 días a la
semana. La dedicación parcial es de 20 horas semanales
en no menos de 3 días a la semana. La dedicación simple
es de 10 horas semanales (la dedicación simple en el
gráfico incluye cargos docentes adscriptos ya que tienen
una dedicación de 10 horas semanales).
Diciembre
Total 46
Cantidad de cargos por Categoría
Cantidad de cargos por Dedicación
Referencia
Se muestran en el gráfico la cantidad de cargos activos.
Una persona puede ser designada en más de un cargo
siendo el máximo permitido 50 horas semanales.
Por ejemplo, una persona puede ser designada hasta en
cinco cargos que tengan una dedicación simple o dos
cargos con dedicación parcial y uno simple, etc.
La dedicación exclusiva es de 40 horas semanales en no
menos de cinco días a la semana. La dedicación completa
es de 30 horas semanales en no menos de 4 días a la
semana. La dedicación parcial es de 20 horas semanales
en no menos de 3 días a la semana. La dedicación simple
es de 10 horas semanales (la dedicación simple en el
gráfico incluye cargos docentes adscriptos ya que tienen
una dedicación de 10 horas semanales).
Cargos Activos Docentes
Rectorado
Septiembre
Total 141
Cantidad de cargos por Categoría
Cantidad de cargos por Dedicación
Referencia
Se muestran en el gráfico la cantidad de cargos activos.
Una persona puede ser designada en más de un cargo
siendo el máximo permitido 50 horas semanales.
Por ejemplo, una persona puede ser designada hasta en
cinco cargos que tengan una dedicación simple o dos
cargos con dedicación parcial y uno simple, etc.
La dedicación exclusiva es de 40 horas semanales en no
menos de cinco días a la semana. La dedicación completa
es de 30 horas semanales en no menos de 4 días a la
semana. La dedicación parcial es de 20 horas semanales
en no menos de 3 días a la semana. La dedicación simple
es de 10 horas semanales (la dedicación simple en el
gráfico incluye cargos docentes adscriptos ya que tienen
una dedicación de 10 horas semanales).
Diciembre
Total 133
Cantidad de cargos por Categoría
Cantidad de cargos por Dedicación
Referencia
Se muestran en el gráfico la cantidad de cargos activos.
Una persona puede ser designada en más de un cargo
siendo el máximo permitido 50 horas semanales.
Por ejemplo, una persona puede ser designada hasta en
cinco cargos que tengan una dedicación simple o dos
cargos con dedicación parcial y uno simple, etc.
La dedicación exclusiva es de 40 horas semanales en no
menos de cinco días a la semana. La dedicación completa
es de 30 horas semanales en no menos de 4 días a la
semana. La dedicación parcial es de 20 horas semanales
en no menos de 3 días a la semana. La dedicación simple
es de 10 horas semanales (la dedicación simple en el
gráfico incluye cargos docentes adscriptos ya que tienen
una dedicación de 10 horas semanales).
Diciembre
Total 133
Cantidad de cargos por Categoría
Cantidad de cargos por Dedicación
Referencia
Se muestran en el gráfico la cantidad de cargos activos.
Una persona puede ser designada en más de un cargo
siendo el máximo permitido 50 horas semanales.
Por ejemplo, una persona puede ser designada hasta en
cinco cargos que tengan una dedicación simple o dos
cargos con dedicación parcial y uno simple, etc.
La dedicación exclusiva es de 40 horas semanales en no
menos de cinco días a la semana. La dedicación completa
es de 30 horas semanales en no menos de 4 días a la
semana. La dedicación parcial es de 20 horas semanales
en no menos de 3 días a la semana. La dedicación simple
es de 10 horas semanales (la dedicación simple en el
gráfico incluye cargos docentes adscriptos ya que tienen
una dedicación de 10 horas semanales).
Diciembre
Total 132
Cantidad de cargos por Categoría
Cantidad de cargos por Dedicación
Referencia
Se muestran en el gráfico la cantidad de cargos activos.
Una persona puede ser designada en más de un cargo
siendo el máximo permitido 50 horas semanales.
Por ejemplo, una persona puede ser designada hasta en
cinco cargos que tengan una dedicación simple o dos
cargos con dedicación parcial y uno simple, etc.
La dedicación exclusiva es de 40 horas semanales en no
menos de cinco días a la semana. La dedicación completa
es de 30 horas semanales en no menos de 4 días a la
semana. La dedicación parcial es de 20 horas semanales
en no menos de 3 días a la semana. La dedicación simple
es de 10 horas semanales (la dedicación simple en el
gráfico incluye cargos docentes adscriptos ya que tienen
una dedicación de 10 horas semanales).
Cargos Activos Docentes
Laboratorio de Idiomas
Septiembre
Total 49
Cantidad de cargos por Categoría
Cantidad de cargos por Dedicación
Referencia
Se muestran en el gráfico la cantidad de cargos activos.
Una persona puede ser designada en más de un cargo
siendo el máximo permitido 50 horas semanales.
Por ejemplo, una persona puede ser designada hasta en
cinco cargos que tengan una dedicación simple o dos
cargos con dedicación parcial y uno simple, etc.
La dedicación exclusiva es de 40 horas semanales en no
menos de cinco días a la semana. La dedicación completa
es de 30 horas semanales en no menos de 4 días a la
semana. La dedicación parcial es de 20 horas semanales
en no menos de 3 días a la semana. La dedicación simple
es de 10 horas semanales (la dedicación simple en el
gráfico incluye cargos docentes adscriptos ya que tienen
una dedicación de 10 horas semanales).
Diciembre
Total 50
Cantidad de cargos por Categoría
Cantidad de cargos por Dedicación
Referencia
Se muestran en el gráfico la cantidad de cargos activos.
Una persona puede ser designada en más de un cargo
siendo el máximo permitido 50 horas semanales.
Por ejemplo, una persona puede ser designada hasta en
cinco cargos que tengan una dedicación simple o dos
cargos con dedicación parcial y uno simple, etc.
La dedicación exclusiva es de 40 horas semanales en no
menos de cinco días a la semana. La dedicación completa
es de 30 horas semanales en no menos de 4 días a la
semana. La dedicación parcial es de 20 horas semanales
en no menos de 3 días a la semana. La dedicación simple
es de 10 horas semanales (la dedicación simple en el
gráfico incluye cargos docentes adscriptos ya que tienen
una dedicación de 10 horas semanales).
Diciembre
Total 54
Cantidad de cargos por Categoría
Cantidad de cargos por Dedicación
Referencia
Se muestran en el gráfico la cantidad de cargos activos.
Una persona puede ser designada en más de un cargo
siendo el máximo permitido 50 horas semanales.
Por ejemplo, una persona puede ser designada hasta en
cinco cargos que tengan una dedicación simple o dos
cargos con dedicación parcial y uno simple, etc.
La dedicación exclusiva es de 40 horas semanales en no
menos de cinco días a la semana. La dedicación completa
es de 30 horas semanales en no menos de 4 días a la
semana. La dedicación parcial es de 20 horas semanales
en no menos de 3 días a la semana. La dedicación simple
es de 10 horas semanales (la dedicación simple en el
gráfico incluye cargos docentes adscriptos ya que tienen
una dedicación de 10 horas semanales).
Diciembre
Total 51
Cantidad de cargos por Categoría
Cantidad de cargos por Dedicación
Referencia
Se muestran en el gráfico la cantidad de cargos activos.
Una persona puede ser designada en más de un cargo
siendo el máximo permitido 50 horas semanales.
Por ejemplo, una persona puede ser designada hasta en
cinco cargos que tengan una dedicación simple o dos
cargos con dedicación parcial y uno simple, etc.
La dedicación exclusiva es de 40 horas semanales en no
menos de cinco días a la semana. La dedicación completa
es de 30 horas semanales en no menos de 4 días a la
semana. La dedicación parcial es de 20 horas semanales
en no menos de 3 días a la semana. La dedicación simple
es de 10 horas semanales (la dedicación simple en el
gráfico incluye cargos docentes adscriptos ya que tienen
una dedicación de 10 horas semanales).
Cargos Activos Docentes
Universidad Abierta
Septiembre
Total 0
Cantidad de cargos por Categoría
Cantidad de cargos por Dedicación
Referencia
Se muestran en el gráfico la cantidad de cargos activos.
Una persona puede ser designada en más de un cargo
siendo el máximo permitido 50 horas semanales.
Por ejemplo, una persona puede ser designada hasta en
cinco cargos que tengan una dedicación simple o dos
cargos con dedicación parcial y uno simple, etc.
La dedicación exclusiva es de 40 horas semanales en no
menos de cinco días a la semana. La dedicación completa
es de 30 horas semanales en no menos de 4 días a la
semana. La dedicación parcial es de 20 horas semanales
en no menos de 3 días a la semana. La dedicación simple
es de 10 horas semanales (la dedicación simple en el
gráfico incluye cargos docentes adscriptos ya que tienen
una dedicación de 10 horas semanales).
Diciembre
Total 0
Cantidad de cargos por Categoría
Cantidad de cargos por Dedicación
Referencia
Se muestran en el gráfico la cantidad de cargos activos.
Una persona puede ser designada en más de un cargo
siendo el máximo permitido 50 horas semanales.
Por ejemplo, una persona puede ser designada hasta en
cinco cargos que tengan una dedicación simple o dos
cargos con dedicación parcial y uno simple, etc.
La dedicación exclusiva es de 40 horas semanales en no
menos de cinco días a la semana. La dedicación completa
es de 30 horas semanales en no menos de 4 días a la
semana. La dedicación parcial es de 20 horas semanales
en no menos de 3 días a la semana. La dedicación simple
es de 10 horas semanales (la dedicación simple en el
gráfico incluye cargos docentes adscriptos ya que tienen
una dedicación de 10 horas semanales).
Diciembre
Total 0
Cantidad de cargos por Categoría
Cantidad de cargos por Dedicación
Referencia
Se muestran en el gráfico la cantidad de cargos activos.
Una persona puede ser designada en más de un cargo
siendo el máximo permitido 50 horas semanales.
Por ejemplo, una persona puede ser designada hasta en
cinco cargos que tengan una dedicación simple o dos
cargos con dedicación parcial y uno simple, etc.
La dedicación exclusiva es de 40 horas semanales en no
menos de cinco días a la semana. La dedicación completa
es de 30 horas semanales en no menos de 4 días a la
semana. La dedicación parcial es de 20 horas semanales
en no menos de 3 días a la semana. La dedicación simple
es de 10 horas semanales (la dedicación simple en el
gráfico incluye cargos docentes adscriptos ya que tienen
una dedicación de 10 horas semanales).
Diciembre
Total 12
Cantidad de cargos por Categoría
Cantidad de cargos por Dedicación
Referencia
Se muestran en el gráfico la cantidad de cargos activos.
Una persona puede ser designada en más de un cargo
siendo el máximo permitido 50 horas semanales.
Por ejemplo, una persona puede ser designada hasta en
cinco cargos que tengan una dedicación simple o dos
cargos con dedicación parcial y uno simple, etc.
La dedicación exclusiva es de 40 horas semanales en no
menos de cinco días a la semana. La dedicación completa
es de 30 horas semanales en no menos de 4 días a la
semana. La dedicación parcial es de 20 horas semanales
en no menos de 3 días a la semana. La dedicación simple
es de 10 horas semanales (la dedicación simple en el
gráfico incluye cargos docentes adscriptos ya que tienen
una dedicación de 10 horas semanales).
Personal
Próxima actualización
Cargando...
En este apartado vas a encontrar información estadística sobre el
personal universitario.
Cantidad de Cargos
Por Unidad Académica y de Gestión
Cantidad de Cargos
Septiembre
Total 135
Fuente de la información SIU Mapuche, información procesada a través de SIU Wichi.
Diciembre
Total 138
Fuente de la información SIU Mapuche, información procesada a través de SIU Wichi.
Marzo
Total 126
Fuente de la información SIU Mapuche, información procesada a través de SIU Wichi.
Diciembre
Total 129
Fuente de la información SIU Mapuche, información procesada a través de SIU Wichi.
Fuente de la información SIU Mapuche, información procesada a través de SIU Wichi.
Diciembre
Total 873
Fuente de la información SIU Mapuche, información procesada a través de SIU Wichi.
Diciembre
Total 846
Fuente de la información SIU Mapuche, información procesada a través de SIU Wichi.
Declaraciones Juradas
Ponemos a disposición el listado de autoridades de la Universidad
Nacional de Mar del Plata que deben presentar anualmente ante la
Oficina Anticorrupción sus Declaraciones Juradas Patrimoniales
Integrales, en cumplimiento del artículo 5° inciso l) y m) de la Ley de Ética Pública N° 25.188
Declaraciones Juradas
Apellido y Nombre
Cargo
Descargar
Lazzeretti Alfredo Remo
Rector
Hernandez Romina Elizabeth
Secretaria de Asuntos Laborales Universitarios de Universidad
Reynoso Daniel Alberto
Secretario Académico de Universidad
De Felipe Osvaldo Dario
Secretario de Administración Financiera y Coordinación de Gabinete de Universidad
Arcamone Cerviño Alejandro Salvador
Secretario de Bienestar de la Comunidad Universitaria de Universidad
Rodriguez Diego Horacio
Secretario de Ciencia y Tecnología de Universidad
Rodriguez Alberto Fabian
Secretario de Comunicación y Relaciones Públicas de Universidad
Buceta Walter Nicolas
Secretario de Consejo Superior y Consejo Social de Universidad
Kühn Franco David
Secretario de Gestión de la Información de Universidad
Oxarango Ruben Eduardo
Secretario de Planeamiento Arquitectónico de Universidad
Lombera Guillermo Alfredo
Secretario de Vinculación y Transferencia Tecnológica de Universidad
Gabas Leandro Augusto
Secretario Legal y Técnica de Universidad
Tejon Maria Laura
Secretaria de Extensión Universitaria
Berardo Silvia Adriana
Vice Rector
Podés consultar las declaraciones juradas de las
Autoridades de la UNMDP en el sitio de la
Oficina Anticorrupción (OA)
completando un formulario en línea. La OA es
responsable de la guarda de los sobres que
contienen las Declaraciones Juradas de carácter
público y reservado de los funcionarios de más
alta jerarquía del Gobierno Nacional. Por el
carácter público de ellas, vos podés hacer uso
de esta herramienta de control.
Apellido y Nombre
Cargo
Descargar
Lazzeretti Alfredo Remo
Rector
Hernandez Romina Elizabeth
Secretaria de Asuntos Laborales Universitarios de Universidad
Reynoso Daniel Alberto
Secretario Académico de Universidad
De Felipe Osvaldo Dario
Secretario de Administración Financiera y Coordinación de Gabinete de Universidad
Arcamone Cerviño Alejandro Salvador
Secretario de Bienestar de la Comunidad Universitaria de Universidad
Rodriguez Diego Horacio
Secretario de Ciencia y Tecnología de Universidad
Rodriguez Alberto Fabian
Secretario de Comunicación y Relaciones Públicas de Universidad
Buceta Walter Nicolas
Secretario de Consejo Superior y Consejo Social de Universidad
Kühn Franco David
Secretario de Gestión de la Información de Universidad
Oxarango Ruben Eduardo
Secretario de Planeamiento Arquitectónico de Universidad
Lombera Guillermo Alfredo
Secretario de Vinculación y Transferencia Tecnológica de Universidad
Gabas Leandro Augusto
Secretario Legal y Técnica de Universidad
Tejon Maria Laura
Secretaria de Extensión Universitaria
Berardo Silvia Adriana
Vice Rector
Podés consultar las declaraciones juradas de las
Autoridades de la UNMDP en el sitio de la
Oficina Anticorrupción (OA)
completando un formulario en línea. La OA es
responsable de la guarda de los sobres que
contienen las Declaraciones Juradas de carácter
público y reservado de los funcionarios de más
alta jerarquía del Gobierno Nacional. Por el
carácter público de ellas, vos podés hacer uso
de esta herramienta de control.
Apellido y Nombre
Cargo
Descargar
Lazzeretti Alfredo Remo
Rector
Reynoso Daniel Alberto
Secretario Académico de Universidad
De Felipe Osvaldo Dario
Secretario de Administración Financiera y Coordinación de Gabinete de Universidad
Rodriguez Alberto Fabian
Secretario de Comunicación y Relaciones Públicas de Universidad
Buceta Walter Nicolas
Secretario de Consejo Superior y Consejo Social de Universidad
Oxarango Ruben Eduardo
Secretario de Planeamiento Arquitectónico de Universidad
Lombera Guillermo Alfredo
Secretario de Vinculación y Transferencia Tecnológica de Universidad
Gabas Leandro Augusto
Secretario Legal y Técnica de Universidad
Tejon Maria Laura
Secretaria de Extensión Universitaria
Berardo Silvia Adriana
Vice Rector
Podés consultar las declaraciones juradas de las
Autoridades de la UNMDP en el sitio de la
Oficina Anticorrupción (OA)
completando un formulario en línea. La OA es
responsable de la guarda de los sobres que
contienen las Declaraciones Juradas de carácter
público y reservado de los funcionarios de más
alta jerarquía del Gobierno Nacional. Por el
carácter público de ellas, vos podés hacer uso
de esta herramienta de control.
Apellido y Nombre
Cargo
Descargar
Lazzeretti Alfredo Remo
Rector
Reynoso Daniel Alberto
Secretario Académico de Universidad
De Felipe Osvaldo Dario
Secretario de Administración Financiera y Coordinación de Gabinete de Universidad
Rodriguez Alberto Fabian
Secretario de Comunicación y Relaciones Públicas de Universidad
Oxarango Ruben Eduardo
Secretario de Planeamiento Arquitectónico de Universidad
Lombera Guillermo Alfredo
Secretario de Vinculación y Transferencia Tecnológica de Universidad
Berardo Silvia Adriana
Vice Rector
Podés consultar las declaraciones juradas de las
Autoridades de la UNMDP en el sitio de la
Oficina Anticorrupción (OA)
completando un formulario en línea. La OA es
responsable de la guarda de los sobres que
contienen las Declaraciones Juradas de carácter
público y reservado de los funcionarios de más
alta jerarquía del Gobierno Nacional. Por el
carácter público de ellas, vos podés hacer uso
de esta herramienta de control.
Salarios
Escalas Salariales del sector Docente, Nodocente y Autoridades de la
Universidad Nacional de Mar del Plata.
Salarios
Actualizaciones
Descargar
Mayo
Marzo
Actualizaciones
Descargar
Noviembre
Septiembre
Julio
Junio
Mayo
Abril
Marzo
Salarios
Actualizaciones
Descargar
Octubre
Septiembre
Agosto
Julio
Junio
Mayo
Abril
Marzo
Febrero
Enero
Actualizaciones
Descargar
Noviembre
Octubre
Septiembre
Agosto
Julio
Junio
Mayo
Abril
Marzo
Febrero
Salarios
Actualizaciones
Descargar
Octubre
Septiembre
Agosto
Julio
Junio
Mayo
Abril
Marzo
Febrero
Enero
Actualizaciones
Descargar
Noviembre
Octubre
Septiembre
Agosto
Julio
Junio
Mayo
Abril
Marzo
Febrero
Actualizaciones
Descargar
Diciembre
Noviembre
Octubre
Nóminas de Personal
Listados de personal docentes, becarios/as, autoridades y personal
nodocente de la Universidad en diferentes cortes temporales.
Nóminas de Personal
Actualización
Descargar
Febrero
Actualización
Descargar
Septiembre
Nóminas de Personal
Actualización
Descargar
Septiembre
Actualización
Descargar
Abril
Actualización
Descargar
Octubre
Nóminas de Personal
Actualización
Descargar
Septiembre
Actualización
Descargar
Abril
Actualización
Descargar
Octubre
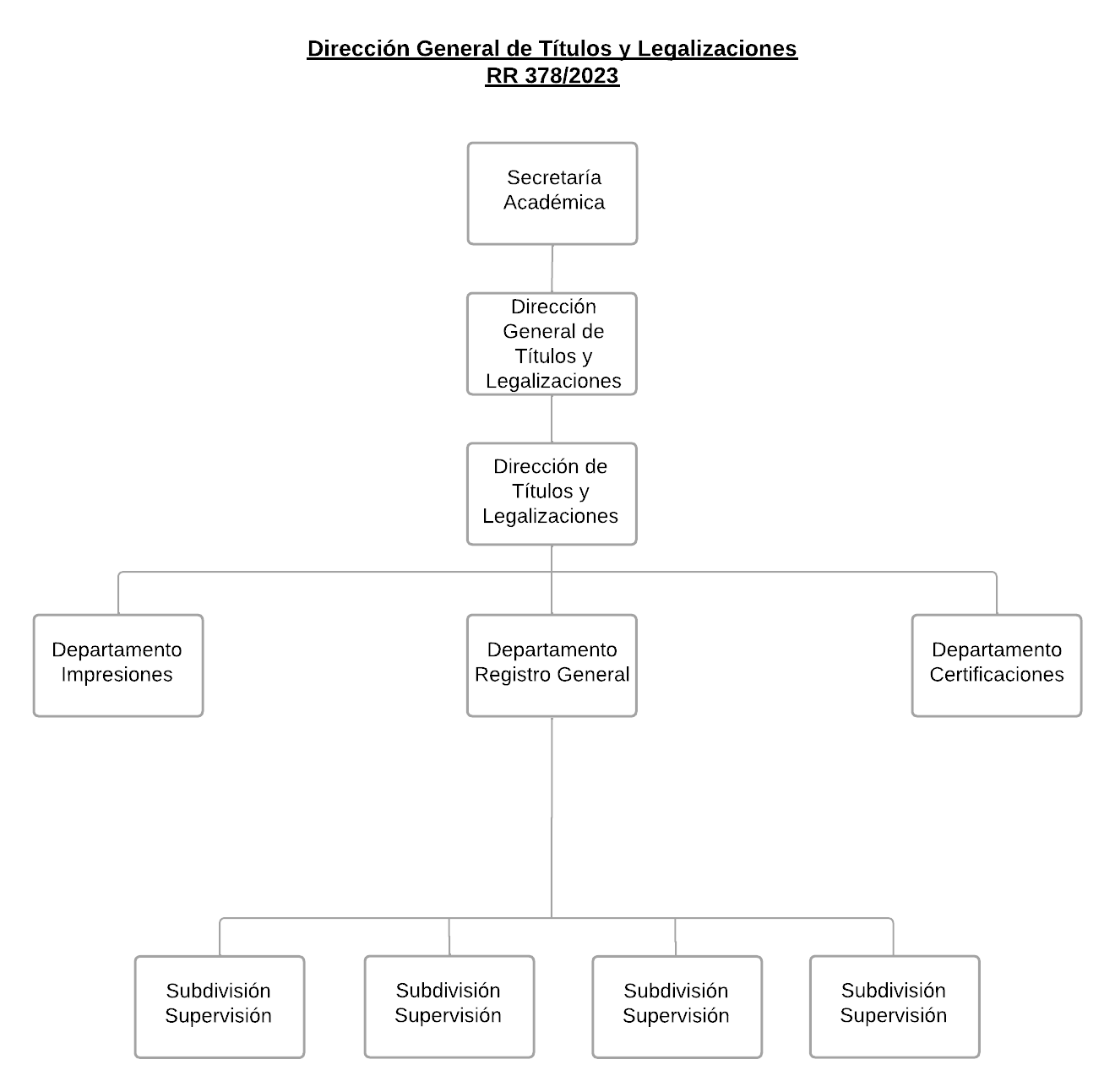
Organigramas
Ponemos a disposición los organigramas correspondientes a la
Estructura de funcionamiento de gestión y de las dependencias de
personal nodocente. La estructura de gestión es aprobada por Acto
Administrativo cuando asumen las autoridades en cada ciclo de gestión.
Encontrá la nómina de autoridades descargables y sus actos de
designación en la sección Autoridades ó en el bloque Nómina de Personal situado inmediatamente arriba de
este bloque de información.
Se presentan aquellas áreas que cuentan con un acto administrativo de
aprobación de Misiones y Funciones, los que podrán ser descargados
aquí mismo
Ver enlace a Resolución Rectorado común a todas las UUAA.
¿Cómo trabajar en la UNMDP?
Docente
El ingreso para desempeñar tareas docentes se concreta por
concurso en las Unidades Académicas, Escuela Superior de Medicina
y Colegio Nacional. La información se publicita en los sitios web
de cada área.
Para obtener más información sobre los concursos de personal
docente diríjase a la unidad académica de su preferencia:
El ingreso como personal nodocente se realiza a través de concurso
público. Para obtener más información sobre los concursos de
personal nodocente haz click en el siguiente link.